关于印发《广东省生态环境厅建设项目环境影响评价文件告知承诺制审批规程》的通知
关于印发《广东省生态环境厅建设项目环境影响评价文件告知承诺制审批规程》的通知
粤环发〔2020〕3号
各地级以上市生态环境局:
为规范建设项目环境影响评价文件告知承诺制审批行为,深化环评“放管服”改革优化营商环境,现予印发《广东省生态环境厅建设项目环境影响评价文件告知承诺制审批规程》。各地可结合实际,参照制定本地工作规程。
广东省生态环境厅
2020年7月7日
广东省生态环境厅建设项目环境影响评价文件告知承诺制审批规程
为规范建设项目环境影响评价文件告知承诺制审批行为,深化“放管服”改革优化营商环境,根据《广东省人民政府办公厅印发关于深化我省环境影响评价制度改革指导意见的通知》(粤办函〔2020〕44号)和生态环境部《关于统筹做好疫情防控和经济社会发展生态环保工作的指导意见》(环综合〔2020〕13号)、《关于做好环评审批正面清单落实工作的函》(环评函〔2020〕19号)等有关要求,结合广东省工程建设项目审批制度改革工作领导小组办公室《关于印发广东省工程建设项目审批告知承诺制管理暂行办法的函》(粤建改办〔2019〕31号),制定本规程。
一、适用范围
本规程适用于由广东省生态环境厅负责审批的下列建设项目环境影响报告书、环境影响报告表(以下简称“建设项目环境影响评价文件”)。
(一)《广东省人民政府办公厅印发关于深化我省环境影响评价制度改革指导意见的通知》提出试行环评审批告知承诺制的建设项目。
(二)《生态环境部关于统筹做好疫情防控和经济社会发展生态环保工作的指导意见》提出试点环评审批告知承诺制改革的建设项目。
对实行告知承诺制的建设项目环境影响评价文件审批事项,建设单位可选择按照告知承诺制方式或《广东省生态环境厅建设项目环境影响评价文件审批程序规定》规定的方式办理。
二、审批程序
(一)申请与受理。
1.建设单位向广东省生态环境厅提出申请,提交下列材料,并对所有申报材料内容的真实性和准确性负责。
(1)建设项目环境影响评价文件告知承诺制审批申请书、承诺书纸质版各1份;
(2)建设项目环境影响评价文件纸质版1份,电子版1份;建设项目环境影响评价公众参与说明纸质版1份,电子版1份(应编制环境影响报告表的除外)。
2.广东省生态环境厅对建设单位提出的申请和提交的材料,根据情况分别作出下列处理。
(1)申请材料齐全、符合法定形式的,予以受理,并出具受理回执。
(2)申请材料不齐全或不符合法定形式的,当场或在5个工作日内一次性告知建设单位需要补正的全部内容。
(3)不属于本规程适用范围的,不按本规程规定予以受理。
3.广东省生态环境厅通过其网站(网址:http://gdee.gd.gov.cn/)公开受理的建设项目信息。国家规定需要保密的除外。
(二)批准。
1.广东省生态环境厅作出批准决定前,通过其网站公开拟批准的建设项目信息。作出批准决定后,通过其网站公告建设项目审批决定。国家规定需要保密的除外。
2.广东省生态环境厅受理建设项目环境影响评价文件后,不经技术评估、审查,作出予以批准的决定,并书面通知建设单位。对信息公开期间有公众提出意见,且经调查核实有《建设项目环境保护管理条例》第十一条规定情形的建设项目环境影响评价文件,作出不予批准的决定,书面通知建设单位,并说明理由。
(三)期限。
广东省生态环境厅原则上在受理后1个工作日内作出批准决定,需要进行听证或按规定进行信息公开的,所需时间不计算在内。需要调查核实公众意见、征求有关部门意见的,可根据实际情况,在法定时限内作出批准决定。
三、事中事后监管
(一)广东省生态环境厅在作出批准决定后,及时对建设项目环境影响评价文件开展复核。对建设单位存在承诺弄虚作假,建设项目严重违法,环境影响评价文件有严重质量问题等情形的,督促其整改,并可依法撤销批准决定,对违法行为依法查处并公开曝光。
(二)按照“双随机、一公开”的要求,将实施环境影响评价文件告知承诺制审批的建设项目作为环境监督执法的检查重点,监督建设单位严格落实生态环境保护措施和承诺事项。对建设单位不落实生态环境保护主体责任,存在违法行为和环境管理问题的,依法予以查处。
本规程由广东省生态环境厅负责解释,自2020年7月15日起施行,有效期5年。
附件:
1.广东省生态环境厅建设项目环境影响报告书(表)告知承诺制审批申请书(样本)
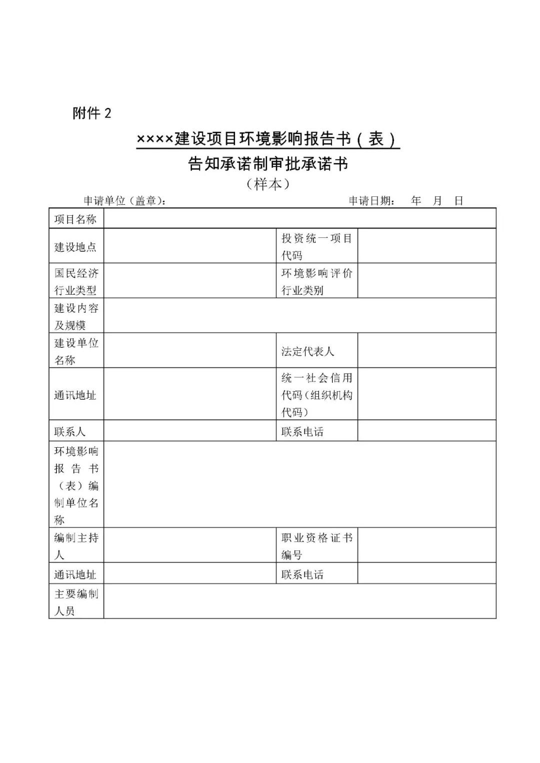
2.建设项目环境影响报告书(表)告知承诺制审批承诺书(样本)
3.广东省生态环境厅以告知承诺制审批形式批准××××建设项目环境影响报告书(表)的决定(样本)
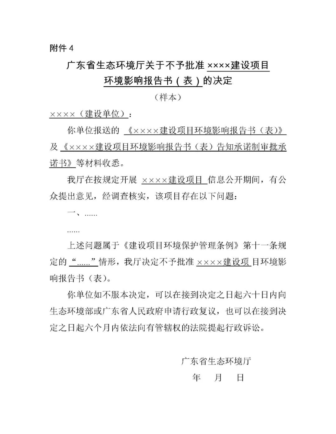
4.广东省生态环境厅关于不予批准××××建设项目环境影响报告书(表)的决定(样本)
公开方式:主动公开
广东省生态环境厅办公室
2020年7月7日印发




Copyright © 2014-2020 珠海市天之蓝环保科技有限公司. All rights reserved.
电话:0756-2268937,13928006269 何生 邮箱:2539031135@qq.com
地址:珠海市梅华西路熙园商务写字楼0268 粤ICP备19136326号
技术支持:珠海网站建设